廣西中專升學網為廣西初中升學考試民間信息交流平臺,本站主要為廣西中考生提供中專、中職、技校的擇校、報考指導服務,權威信息請以廣西省教育考試院和各中職招生院校官方信息為準。
廣西中專升學網為廣西初中升學考試民間信息交流平臺,本站主要為廣西中考生提供中專、中職、技校的擇校、報考指導服務,權威信息請以廣西省教育考試院和各中職招生院校官方信息為準。
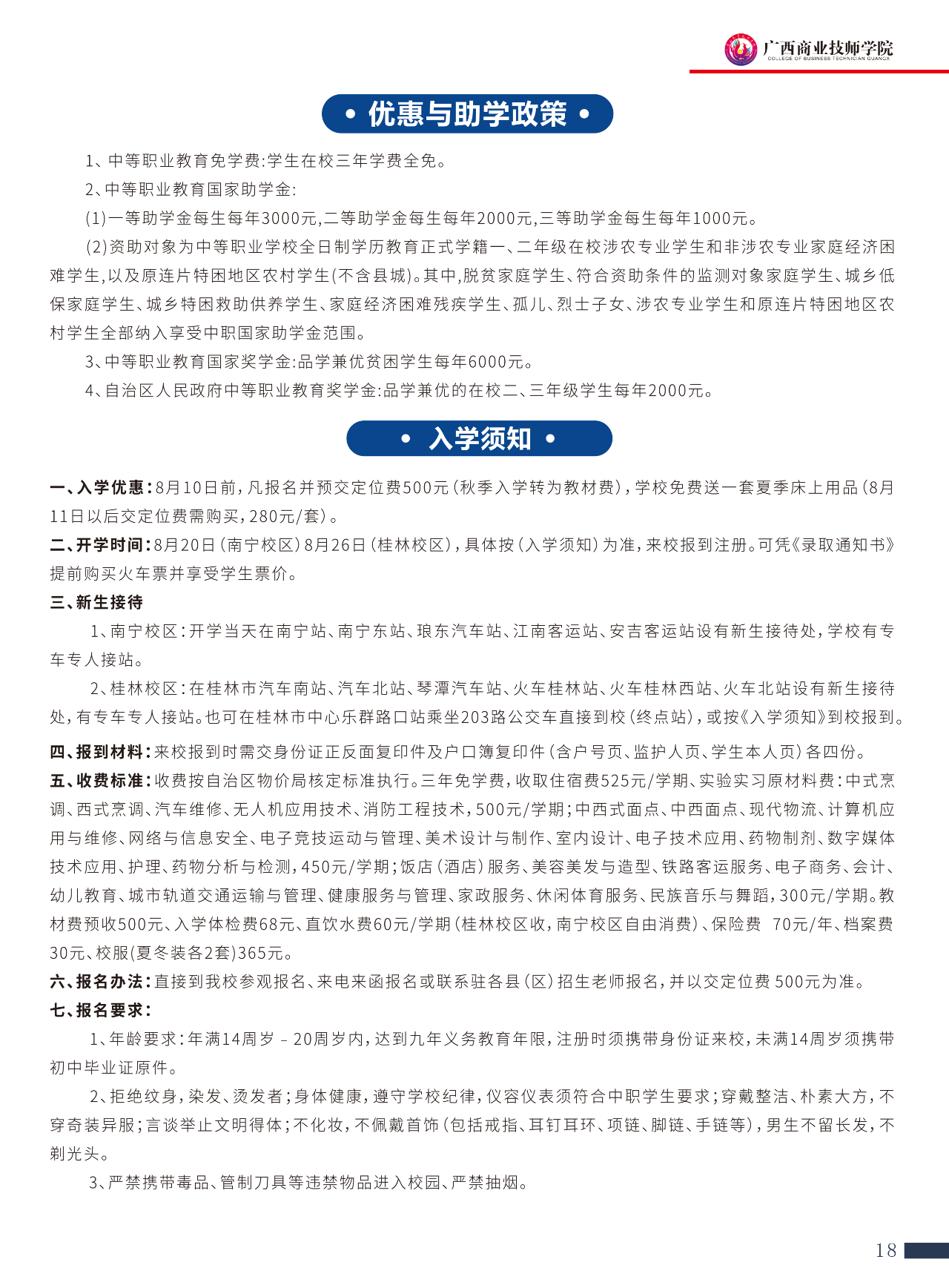
廣西中職中專網帶來:廣西商業技師學院南寧校區2024年招生簡章,根據廣西商業技師學院南寧校區2024年招生簡章可知,學生在8月10日前預交材料費,學??擅赓M贈送夏季公寓物資一套。需要報名的同學抓緊時間哦。




以上是“廣西商業技師學院南寧校區2024年招生簡章”的全部內容,內容僅供大家參考,中職中專生還想了解更多關于廣西中職學校資訊,如廣西中職學校招生簡章、廣西公辦中職學校、廣西中職學校招生政策等內容,敬請關注廣西中專招生網。
文章來源于:https://mp.weixin.qq.com/s/k_9xwPoM_BbCL-hYs260zQ,(如有侵權,請聯系我們刪除,聯系方式:swhzw@vip.qq.com)
本文標題:廣西商業技師學院南寧校區2024年招生簡章@中考生,快來測一測適合報考的學校吧!
根據???估分情況,測算錄取概率,提供針對性的升學方案...我是:
考生情況:
填寫信息,獲取結果:
免責聲明
掃一掃添加企業微信
與廣西中專升學專業老師, 一對一咨詢,在線實時為你解答疑問!